浙教版(2024)
七年级下
| 类型 | ||
|---|---|---|
| 精品/普通 | ||
| 更多筛选 |
共686条信息
|
|
| 排序 |
|
|
-
浙教版(2024)-七年级下-第1章 生命的结构与生殖-第2节 人和动物的生殖与发育7.04MB | 2026-01-24 | 13
-
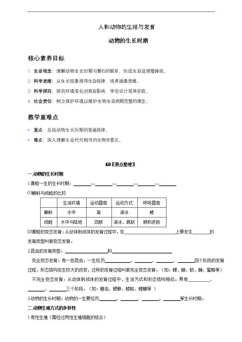
浙教版(2024)-七年级下-第1章 生命的结构与生殖-第2节 人和动物的生殖与发育1.49MB | 2026-01-24 | 13 -
浙教版(2024)-七年级下-第1章 生命的结构与生殖-第1节 生物体的结构层次465.50KB | 2026-01-24 -
浙教版(2024)-七年级下-第1章 生命的结构与生殖-第1节 生物体的结构层次9.69MB | 2026-01-24 | 28 -
浙教版(2024)-七年级下-第4章 我们生活的大地-第3节 土壤与植物生长2.39MB | 2026-01-24 | 11 -
-
-
-
-